Hintergrund
Orthopädische Einlagen sind in Deutschland bewährte und anerkannte Medizinprodukte. Laut dem Spitzenverband der gesetzlichen Krankenkassen wurden 2020 ca. 4,4 Mio. Patienten mit orthopädischen Einlagen versorgt. Der therapeutische Nutzen dieser Hilfsmittel steht für die verordnenden Ärzte und alle Leistungserbringer außer Frage. Das geht aus den Stellungnahmen der ärztlichen Fachgesellschaften zur Einlagenversorgung sowie aus verschiedenen medizinischen Leitlinien hervor. In international anerkannten Publikationen konnte die Wirksamkeit von Einlagen bei verschiedenen Indikationen nachgewiesen werden. Ein weiterer Beleg für die Wirksamkeit der Einlagenversorgung ist z. B. eine durch das Institut für Demoskopie Allensbach durchgeführte Patientenbefragung. 93 % der 400 befragten Patienten gaben an, dass sie zufrieden oder sehr zufrieden mit den Versorgungen sind. Zudem schilderten 89 %, dass Einlagen ihnen viel oder sehr viel helfen würden.
Trotz des nachgewiesenen Nutzens kommen Kostenträger, wie z. B. Krankenkassen, zu einer teilweise gegensätzlichen Nutzeneinschätzung von Einlagen. Des Weiteren werden die Komplexität der Einlagenversorgung und das für eine adäquate Versorgung notwendige Know-how unterschätzt. Das mag auch daran liegen, dass für Außenstehende ohne Versorgungsexpertise eine orthopädische Einlage im Vergleich zu anderen Hilfsmitteln und anderen therapeutischen Maßnahmen sehr „einfach“ erscheint. Dabei wird auch übersehen, dass es sich um ein in ein individuelles Versorgungskonzept eingebettetes Hilfsmittel handelt.
Für die optimale, auf die individuellen Bedürfnisse und Beschwerden der Patienten abgestimmte Einlagenversorgung müssen die Leistungserbringer nicht nur handwerkliche Fähigkeiten, sondern im hohen Maße orthopädische, biomechanische und neurophysiologische Kenntnisse besitzen. Beispielsweise können bei Vorfußdeformitäten in Verbindung mit Atrophien des Fußsohlengewebes Spitzendrücke im Bereich der Metatarsalköpfe von mehr als 1.000 kPa auftreten. Bei Patienten mit einem normalen Schmerzempfinden, wie z. B. bei Rheumatikern, kann diese hohe Belastung zu erheblichen Gangstörungen mit einhergehender Überbeanspruchung von benachbarten Strukturen, z. B. im Bereich des Kniegelenks, und reduzierter Alltagsmobilität führen. Eine gute individuelle Versorgung hat das Ziel, die hohen Spitzendrücke so zu reduzieren, dass Schmerzen minimiert werden und bei entsprechender Schmerzreduktion die alltägliche Mobilität erhöht wird. Um die Versorgungsziele zu erreichen und zu überprüfen, sind eine breite und tiefe Fachkompetenz, eine adäquate technische und räumliche Ausstattung und ein strukturiertes Vorgehen notwendig. Selbstverständlich sind die Zielführung und die Wirkung von Einlagen im hohen Maß auch von der gewissenhaften und fachlich kompetenten Durchführung der Versorgung abhängig.
Die Indikationen für orthopädische Einlagen umfassen in der Produktgruppe (PG) 08 (Einlagen) mehr als 30 Indikationen vom Knick-Senk-Spreizfuß mit Belastungsbeschwerden bis zu schweren kontrakten Fußfehlformen. Darüber hinaus fallen Überbeanspruchungen des Muskel- und Sehnenapparates und Knie‑, Hüft- und Wirbelsäulenprobleme in den Versorgungsbereich für Einlagen. Die vielfältigen Indikationen können nur durch individuelle Einlagen adäquat behandelt werden. Betrachtet man die individuellen Ausprägungen der Indikationen, eventuelle Wechselwirkungen von verschiedenen Beschwerdebildern und die unterschiedlichen Einsatzgebiete von Einlagen, wie z. B. Alltag, Beruf oder Sport, so wird deutlich, wie komplex eine Versorgung mit Einlagen ist.
Die hier angerissene Komplexität verdeutlicht die Notwendigkeit einer systematischen Herangehensweise an die gesamte Einlagenversorgung. Im aktuellen Hilfsmittelverzeichnis finden sich in der PG 08 rudimentäre Beschreibungen zur Befundung, zum Maßnehmen, zur Abdrucktechnik, Abgabe, Einweisung und Dokumentation. Diese sind aber für die praktische Umsetzung in der Versorgung nicht ausreichend.
Bisher existiert keine aktuelle, umfassende und standardisierte Darstellung und Beschreibung des versorgungszielgeleiteten Prozesses der individuellen orthopädischen Einlagenversorgung. Das hat zur Folge, dass die Komplexität der Versorgung nur unzureichend für die Patienten, die Verordner und die Kostenträger darstellbar und nachvollziehbar ist. Darüber hinaus können Versorgungsziele nicht ausreichend quantifiziert und dokumentiert werden, was die Vergleichbarkeit und die Transparenz der Versorgungen einschränkt.
Ziel der Entwicklung des vorgestellten Versorgungsstandards war ein strukturiertes, nachvollziehbares und transparentes Vorgehen in der orthopädischen Einlagenversorgung zu definieren und etablieren. Der Standard beschreibt einen standardisierten, strukturierten und zielorientierten Versorgungsprozess und ist auf alle Indikationen und Produktarten der PG 08 übertragbar. Durch den Versorgungsstandard wird nicht festgelegt, welche Einlage eingesetzt wird und wie die Ausführung der Einlage erfolgt.
Der Versorgungsstandard
Der vorgestellte Versorgungsstandard für die orthopädische Einlagenversorgung wurde auf der Basis der Prozessbeschreibung von Thomas Stief von einem interdisziplinären Expertengremium weiterentwickelt. Mitglieder des Gremiums sind Hans-Georg Ahrens, Annette Kerkhoff, Tino Sprekelmeyer, Thomas Stief und Jürgen Stumpf.
Im Mittelpunkt jeder Versorgung mit orthopädischen Einlagen steht der Patient mit seinen individuellen Beschwerden und Bedürfnissen. Aus diesem Grund steht er im Mittelpunkt der Entwicklung des Versorgungsstandards für Einlagen. Umfangreiche Erkenntnisse der Einlagenversorgung der letzten Jahre, sowohl aus den Bereichen der Befundung, der Funktionstests, der qualitativen und apparativen Analyseverfahren als auch der neuesten Fertigungstechniken sind in den Prozess eingeflossen.
Die Darstellung des Versorgungsstandards erfolgt über eine kurze Beschreibung des Gesamtprozesses. Anschließend werden die Hauptprozessschritte und einzelnen Prozessschritte ausführlich erläutert.
Überblick über den Gesamtprozess
Der standardisierte Versorgungsprozess ist für die gesamte PG 08 anwendbar, unabhängig von der Produktart und der jeweiligen Indikation. Er besteht aus drei Hauptprozessschritten, die miteinander in Verbindung stehen, und wird unterteilt in die Schritte (s. Abb. 1):
- versorgungsrelevante Informationserhebung und Beratung mit dem Hauptfokus auf der Definition der Versorgungsziele,
- Produktauswahl und Produktgestaltung mit der Umsetzung der Versorgungsziele und
- Auslieferung und Versorgungskontrolle mit der Überprüfung des Erreichens der Versorgungsziele.
Wie läuft eine Versorgung ab?
In der Regel sucht der Patient bei (orthopädischen) Beschwerden einen Arzt auf. Dieser ermittelt den Versorgungsbedarf und stellt ein Rezept mit der zu verordnenden Produktart und entsprechender Indikation aus. Mit der Verordnung wendet sich der Patient an einen Leistungserbringer der Orthopädie(schuh)technik seiner Wahl.
Im Betrieb des Leistungserbringers werden im ersten Hauptprozessschritt versorgungsrelevante Informationserhebung und Beratung indikations‑, beschwerde- und personenbezogene Daten erhoben. Sie münden gemeinsam mit der Beratung, der ärztlichen Verordnung und gegebenenfalls weiterer Informationen in die Definition realistischer und umsetzbarer Versorgungsziele. Die Definition der Versorgungsziele und die Erhebung des individuellen Beschwerdebildes (Ist-Zustand) sind für die erfolgreiche Umsetzung der Versorgung und somit der Wirkung der Einlage unerlässlich. Hier spielen insbesondere geeignete praxisrelevante Messgrößen für die Ermittlung und Analyse des Erreichens der Versorgungsziele eine wichtige Rolle.
Anhand der Versorgungsziele und mit Hilfe der erhobenen Daten wird anschließend im zweiten Hauptprozessschritt Produktauswahl und Produktgestaltung das Hilfsmittel geplant, ausgewählt und gefertigt. Hierbei müssen u. a. Kompetenzen darüber herangezogen werden, mit welcher Einlagengestaltung und welchen Komponenten die Versorgungsziele erreicht werden können. Ziel des standardisierten Versorgungsprozesses ist nicht, die Produktauswahl und ‑gestaltung zu standardisieren. Deshalb erfolgt keine Beschreibung zur Auswahl und Gestaltung der Einlage. Dies ermöglicht, dass die Individualität in der individuellen Versorgung der Patienten bestehen bleibt.
Im dritten Hauptprozessschritt Auslieferung und Versorgungskontrolle findet die Überprüfung des Erreichens der Versorgungsziele statt. Dazu gehört auch die Passformkontrolle. Die Überprüfung der Wirksamkeit der Einlage, d. h. die Ermittlung des Erreichens der Versorgungsziele, findet mit den gleichen Verfahren statt, die bei der Festlegung der Versorgungsziele eingesetzt wurden. Hierzu werden noch einmal die gleichen Parameter wie bei der Ermittlung des Ist-Zustands erhoben und anhand dieser das Erreichen der Versorgungsziele überprüft. Wurden die Ziele erreicht, ist die Person zu diesem Zeitpunkt optimal mit Einlagen versorgt. Wurden sie nicht erreicht, muss zu einem der vorherigen Hauptprozessschritte zurückgekehrt werden und eine erneute Informationserhebung und/oder eine Anpassung des Produktes erfolgen. Eventuelle Anpassungen oder andere Änderungen werden dokumentiert und anschließend wird erneut die Überprüfung des Erreichens der Versorgungsziele durchgeführt. Dieser sich wiederholende Ablauf findet so lange statt, bis die aufgestellten Versorgungsziele erreicht werden oder man feststellt, dass mit der gewählten Versorgung die Ziele nicht erreicht werden. Dann können dementsprechend weitere Maßnahmen, wie Schuhzurichtungen, ergänzend angewandt werden oder eine höhergradige Versorgung ist notwendig.
Durch die in der Praxis bisher nicht standardmäßig eingesetzten Werkzeuge „Definition der Versorgungsziele“, „Umsetzung der Versorgungsziele“ und „Überprüfung des Erreichens der Versorgungsziele“ wird der Prozess in ein strukturiertes, nachvollziehbares, transparentes und versorgungszielorientiertes Vorgehen, bei dem Bedürfnisse und Beschwerden der Patienten im Mittelpunkt stehen, überführt.
Detaillierte Darstellung der einzelnen (Haupt-)Prozessschritte
Im Folgenden wird auf die einzelnen (Haupt-)Prozessschritte und die Tätigkeiten in den jeweiligen Prozessschritten detailliert eingegangen.
Versorgungsrelevante Informationserhebung und Beratung
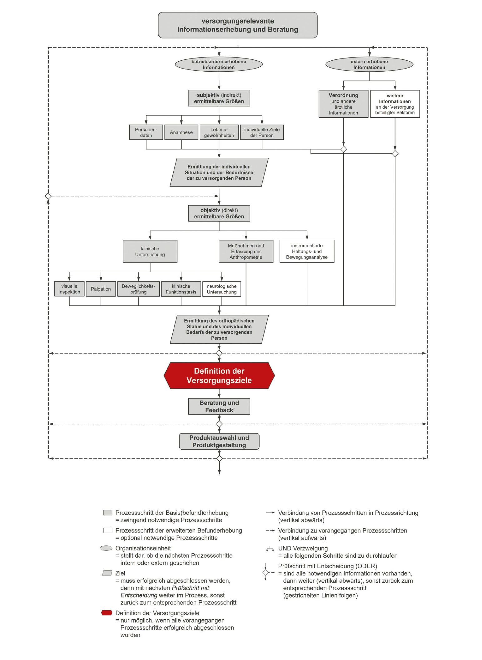
Die Informationserhebung nimmt eine essenzielle Rolle für den Erfolg der Versorgung ein und muss daher auch mit großer Sorgfalt erfolgen. Deshalb liegt ein Schwerpunkt der Beschreibung auf der richtigen versorgungsrelevanten Informationserhebung (s. Abb. 2), zu der u. a. die Anamnese, die klinische Untersuchung und das Maßnehmen zählen. Es werden in diesem Schritt alle für die Versorgung notwendigen Daten erhoben, dabei kann das Ausmaß der Datenerhebung sehr unterschiedlich ausfallen, je nach Indikation und Problemstellung. Der Leistungserbringer in der Orthopädie(schuh)technik hat die fachliche Kompetenz zu entscheiden, welche Maßnahmen, wie z. B. welche Funktionstests oder welche weiterführenden Analysen für eine optimale individuelle Einlagenversorgung notwendig sind.
Die versorgungsrelevante Informationserhebung unterteilt sich in erster Ebene in zwei Stränge, in betriebsintern und in extern erhobene Informationen. Zu den extern Erhobenen zählen die Verordnung und andere ärztliche Informationen, die der Patient mitbringt oder dem Leistungserbringer anders übermittelt werden. Zudem können weitere Informationen notwendig sein, die von anderen an der Versorgung beteiligten Sektionen stammen, wie z. B. von Physiotherapeuten.
In den ersten Schritten der betriebsinternen Informationsgewinnung werden sogenannte subjektiv ermittelbare Größen erhoben. Dazu gehören Personendaten, Anamnesedaten, Informationen zu Lebensgewohnheiten und den individuellen Zielen des Patienten. In der Anamnese werden u. a. konkrete Angaben zum Beschwerdebild, Angaben zum Körperbau und der Familien- und Sozialanamnese gemacht. Zum Beschwerdebild müssen insbesondere Informationen zur Lokalisation, Ausstrahlung, zum Charakter und zeitlichen Verlauf erhoben werden. Zu den Informationen über die Lebensgewohnheiten des Patienten zählt z. B. der Aktivitätsgrad. Diese Informationen können meist über Fragebögen (vorzugsweise digital) erhoben werden. Ein Fokus liegt auf der Ermittlung des Ist-Zustands und der persönlichen individuellen (Versorgungs-)Ziele des Patienten. Ist ein Versorgungsziel z. B. eine Schmerzreduktion, so kann die aktuelle Schmerzsituation mit einem standardisierten und geprüften Verfahren wie z. B. einer Visuellen Analogen Skala (VAS) erhoben werden. Alle notwendigen subjektiv ermittelbaren Daten fließen gesammelt in die Ermittlung der individuellen Versorgungssituation und der individuellen Bedürfnisse des Patienten ein.
Im nächsten Prozessschritt werden dann je nach Indikation und Beschwerdebild die sogenannten objektiv ermittelbaren Daten erfasst. Das Maßnehmen und die Erfassung der Anthropometrie, zu der auch Abformtechniken zählen, spielen eine wichtige Datengrundlage für die Herstellung der Einlagen. 2D- oder 3D-Daten vom Fuß und der Fußstellung enthalten aber nicht alle für die Versorgung essenziellen Informationen. So können beispielsweise Bewegungseinschränkungen und Pathologien, wie die Lokalisation und Ausprägung z. B. bei Fersenspornbeschwerden, nicht aus diesen Informationen abgeleitet werden.
Ein zwingend notwendiger Schritt ist die klinische Untersuchung, bei der weitere versorgungsrelevante Informationen mit Standardverfahren erhoben werden. Mittels visueller Inspektion, die u. a. im Stehen und während der Fortbewegung durchgeführt wird, werden z. B. Fehlstellungen oder Asymmetrien erfasst. Über eine gezielte Palpation und Beweglichkeitsprüfung werden der Ausgangszustand, die Beschwerden und eventuell mögliche Ursachen der Beschwerden ermittelt. Auch die gezielte Anwendung von klinischen Funktionstests und einfachen neurologischen Untersuchungen kann notwendig sein.
Tabelle 1 listet relevante Verfahren auf, die je nach Indikation und Beschwerdebild einzusetzen sind. Gegebenenfalls kann eine weiterführende instrumentierte Haltungs- und Bewegungsanalyse notwendig sein. So können Einschränkungen und Beschwerden bei komplexen Bewegungsabläufen betrachtet und dokumentiert werden. Bei entlastenden Maßnahmen, die z. B. zur Reduktion hoher plantarer Druckbelastung beim Rheumatiker eingesetzt werden, muss die Größe der Belastung über geeignete Verfahren erfasst werden. Die Auswahl praxis- und versorgungsrelevanter Messgrößen spielt eine wichtige Rolle. Bei der Ermittlung von Messgrößen sind valide und reliable (Standard-)Messverfahren einzusetzen.
Anhand aller erfassten Informationen werden der orthopädische Status und der individuelle Versorgungsbedarf des Patienten ermittelt und die Versorgungsziele festgelegt. Extern erhobene Informationen fließen ebenfalls in die Definition der Versorgungsziele ein. Diese müssen in der Beratung mit dem Patienten abgestimmt werden. Es müssen insbesondere die Vorstellungen des Patienten mit den realisierbaren Möglichkeiten unter den gegebenen Voraussetzungen der individuellen Versorgung in Einklang gebracht werden. Die Abwägung von Vor- und Nachteilen verschiedener Versorgungsmöglichkeiten muss ebenfalls mit einbezogen werden. Mit dem Patienten zusammen werden die endgültigen Versorgungsziele festgelegt. Bei allen Versorgungszielen ist darauf zu achten, dass sie umsetzbar, nachvollziehbar und quantifizierbar sind. Können keine Versorgungsziele definiert werden oder fehlen Informationen, die für die Umsetzung von Versorgungszielen relevant sind, kann es notwendig sein, einen Prozessschritt zurückzugehen und weitere Informationen zu erheben. Sollten externe Informationen wie z. B. ein Rezept unzureichende oder nicht richtige Informationen beinhalten, so müssen auch hier die richtigen Informationen vom z. B. Arzt angefordert werden und in die Versorgung miteinfließen. Generell gilt, dass bei fehlenden oder nicht richtigen Informationen ein Prozessschritt zurückgegangen werden muss, um die Informationserhebung anzupassen.
Produktauswahl und Produktgestaltung
Die Orthopädie(schuh)technik zeichnet sich durch ihr technisches und handwerkliches Know-how und das Wissen über die Anatomie und die funktionellen, neuromuskulären und biomechanischen Zusammenhänge aus. Diese müssen in den komplexen Prozess der Einlagenversorgung adäquat eingebracht werden.
Auf der Grundlage der Informationserhebung, der Beratung und der Definition der Versorgungsziele erfolgen die Produktauswahl, Produktgestaltung und die Fertigung im zweiten Hauptprozessschritt. Auf Basis der erhobenen Informationen wird als Erstes ein schlüssiges Versorgungskonzept entwickelt. Das Rezept schreibt die Produktart des Hilfsmittels vor. Über die genaue Ausführung entscheidet der jeweilige Leistungserbringer. Das auf die Beschwerden und Bedürfnisse des Patienten abgestimmte Versorgungskonzept beinhaltet die funktionelle Einstellung des Fußes, die Gestaltung der Einlage und die Auswahl geeigneter funktioneller Einlagenkomponenten. Auch dabei unterstützen das strukturierte Vorgehen und speziell die Definition der Versorgungsziele. Dazu ist Wissen notwendig, mit welcher technischen Umsetzung welche Versorgungsziele verfolgt und erreicht werden können. Beispielsweise kann eine Schmerzreduktion durch die Auswahl verschiedener funktioneller Komponenten, z. B. Versteifungen oder Polsterungen, erreicht werden.
Die Erstellung der Konstruktionsdaten und die Materialauswahl müssen mit der gleichen gewissenhaften und fachlichen Sorgfalt durchgeführt werden wie das Bearbeiten der Einlage und Einlagenkomponenten.
Im hier beschriebenen standardisierten Versorgungsprozess spielt es eine untergeordnete Rolle, ob ein teilkonfektioniertes Hilfsmittel (Rohling) individualisiert oder das Hilfsmittel komplett individuell gefertigt wird. Diese Auswahl und die Art des Fertigungsverfahrens (Tiefziehen, Fräsen, 3D-Druck) obliegen dem Leistungserbringer. In der täglichen Praxis spielen die Produktauswahl, ‑gestaltung und ‑fertigung innerhalb des Hauptprozessschrittes Produktauswahl und Produktgestaltung eine elementare Rolle. Sie sind wichtige Bestandteile im gesamten Versorgungsprozess. Am Ende der Fertigung des Produktes erfolgt die Qualitätskontrolle, die Teil des Qualitätsmanagements ist.
Auslieferung und Versorgungskontrolle
Im letzten Hauptprozessschritt erfolgen die Auslieferung und die Kontrolle der Versorgung. Im Hilfsmittelverzeichnis sind durch die medizinischen Anforderungen gemäß § 139 SGB V die persönliche Abgabe vor Ort und die Einweisung in das Hilfsmittel vorgeschrieben. Laut Hilfsmittelverzeichnis müssen eine sachgerechte, persönliche Abgabe der Einlage mit Einpassung in den Schuh und eine Einweisung in den bestimmungsgemäßen Gebrauch erfolgen. Die Kontrolle und Bewertung der Passform der Einlage finden sowohl am Fuß als auch im Schuh statt. Dabei muss insbesondere die Funktion der Einlage in Kombination mit dem Schuh überprüft werden. Der Fokus muss auf der Überprüfung des Erreichens der Versorgungsziele liegen. Die Ermittlung der Wirksamkeit erfolgt mit denselben Parametern wie bei der Erhebung des Ist-Zustandes. Nur so kann die Wirksamkeit der Einlagenversorgung objektiv und transparent überprüft werden. Wurden die Versorgungsziele nicht oder nur teilweise erreicht, so muss die Einlage dementsprechend überarbeitet werden. Oder es müssen weitere für eine erfolgreiche Versorgung notwendige Informationen erhoben werden. Dazu wird eine wichtige Versorgungsschleife hinzugefügt, indem ein Hauptprozessschritt zurückgegangen, die Einlage modifiziert und in der anschließenden Versorgungskontrolle erneut überprüft wird, ob die Versorgungsziele erreicht wurden. Die Änderungen müssen dokumentiert und im Rahmen des betrieblichen Qualitätsmanagements bewertet werden.
Können mit der Einlagenversorgung auch nach mehrfacher Anpassung Versorgungsziele nicht erreicht werden, sollte ggf. mit dem Arzt, dem Therapeuten im interdisziplinären Team diskutiert werden, ob eine andere Versorgungsart zielführender sein kann oder die Versorgungsziele neu formuliert werden müssen. Je nach Ergebnis dieses Austausches und nach Rücksprache mit dem Kostenträger wird eine alternative Versorgung geplant und durchgeführt. Am Ende einer erfolgreichen Versorgung mit Einlagen steht immer der optimal versorgte Patient. Optimal bedeutet, dass sowohl die Versorgungsziele erreicht wurden als auch der Patient eine hohe Akzeptanz der Einlagenversorgung zeigt.
Schlussfolgerung und Fazit
Bisher gibt es keine relevante Publikation, die den aktuellen Prozess einer Einlagenversorgung detailliert beschreibt. Ziel der Entwicklung des vorgestellten Versorgungsstandards war, ein strukturiertes, nachvollziehbares und transparentes Vorgehen in der orthopädischen Einlagenversorgung zu definieren und in der Praxis zu etablieren. Ein strukturiertes Vorgehen ist notwendig, um eine wirksame und somit auf die individuellen Beschwerden und Bedürfnisse der Patienten abgestimmte Versorgung im ausreichenden Maß zu gewährleisten. Für die Entwicklung des Versorgungsstandards wurden alle relevanten Prozessschritte eines strukturierten, versorgungszielorientierten Vorgehens in der Einlagenversorgung ermittelt.
Mittels drei Hauptprozessschritten:
- versorgungsrelevante Informationserhebung und
Beratung mit dem Hauptfokus auf der Definition der Versorgungsziele, - Produktauswahl und Produktgestaltung mit der Umsetzung der Versorgungsziele und
- Auslieferung und Versorgungskontrolle mit Überprüfung des Erreichens der Versorgungsziele
lässt sich die orthopädische Einlagenversorgung in erster Ebene darstellen und beschreiben.
Die Komplexität der Prozessschritte innerhalb der drei Hauptprozessschritte (s. Abb. 2) kann je nach Betrieb, Betriebsgröße und Schwerpunkt des Betriebes (z. B. Sport), aber auch je nach Indikation stark variieren. Basis muss aber immer ein strukturierter, nachvollziehbarer Ablauf sein. Dieser Ablauf ist sehr komplex und fordert die gesamte Fachkompetenz des Leistungserbringers. Der Ablauf kann im notwendigen Fall in seinem Umfang erweitert werden oder im begründeten Fall kann auch von dem dargestellten Ablauf abgewichen werden. Aufgrund seiner fachlichen Kompetenz kann der Leistungserbringer entscheiden, welche z. B. weiteren Informationen er für eine optimale Versorgung benötigt. Auch hier hilft ein strukturiertes und nachvollziehbares Vorgehen.
Der Fokus bei der Entwicklung des Versorgungsstandards, und das ist neu und für den Erfolg der Versorgung essenziell, liegt auf
- der Definition von nachvollziehbaren, praxisrelevanten, realistischen und quantifizierbaren Versorgungszielen,
- der Umsetzung dieser Ziele
- und der Überprüfung des Erreichens der Versorgungsziele.
Nur durch das Aufstellen, Verfolgen und Überprüfen von Zielen lässt sich objektiv nachvollziehen, wie zielführend versorgt wurde. Zudem lässt sich im individuellen Versorgungsfall nachweisen, wie die Wirkung der Einlagenversorgung, die auf die individuellen Beschwerden und Bedürfnisse des einzelnen Patienten abgestimmt sein muss, auch wirklich ist. Das sorgt u. a. für eine Aufwertung der handwerklichen Leistung und für Transparenz.
Der beschriebene Standard zeigt deutlich, dass die handwerkliche Fertigung der Einlage bzw. des Hilfsmittels nur einen Teil der gesamten Versorgung darstellt. Die Wichtigkeit der gewissenhaften und fachlichen Herstellung der Einlagen soll dabei nicht gemindert werden. Vielmehr wird deutlich, dass für eine qualitativ hochwertige Versorgung weitere wichtige Schritte und Kompetenzen notwendig sind, um die gewünschte Wirkung der Einlage zu erreichen.
Welche Vorteile bietet das strukturierte Vorgehen?
Mit dem Versorgungsstandard werden die Versorgung und insbesondere das eigene Vorgehen nachvollziehbar und transparent. Die Definition von Versorgungszielen, die Umsetzung dieser Ziele in die Versorgung und die anschließende Überprüfung des Erreichens der Versorgungsziele helfen auch dabei, eine systematische Qualitätsprüfung zu implementieren. Über eine gezielte Informationserhebung können die Ursachen von Reklamationen und Rückläufern besser eingrenzt und daraus notwendige Änderungen in der Einlagenversorgung abgeleitet werden. Zudem kann das strukturierte Vorgehen im Versorgungsprozess dabei helfen, die Wirkung von Einlagen und deren funktioneller Einlagenkomponenten besser zu verstehen.
Der Versorgungsstandard bietet den Leistungserbringern die Möglichkeit, den subjektiv empfundenen Mehrwert von Einlagen quantifizieren zu können. Dadurch kann die Wirkung des auf die individuellen Beschwerden und Bedürfnisse des Patienten abgestimmten Hilfsmittels objektiv nachgewiesen werden. Diese Daten machen den Erfolg/Nutzen der Einlagenversorgung sichtbar und können zur Argumentations-/Diskussionsgrundlage und zum Nachweis des klinischen Nutzens der Einlagenversorgung z. B. bei Kostenträgern angebracht werden. Durch ein einheitliches Vorgehen werden auch relevante Daten erhoben, die in Zukunft für den wissenschaftlichen Nachweis der Wirkung von Einlagen genutzt werden können. Auch dazu liefert der standardisierte Versorgungsprozess die notwendige Basis.
Durch die Umsetzung des Versorgungsstandards in der täglichen orthopädie(schuh)technischen Praxis wird die Qualität der Versorgung des Patienten mit individuellen Einlagen optimiert.
Anmerkung
Im Rahmen der „Versorgungswelt Einlagen“ wurde auf der OTWorld 2022 der Versorgungsstandard erstmalig vorgestellt und wir bedanken uns an dieser Stelle für die Unterstützung.
Hinweis
Das KomZet O.S.T. wird aus Mitteln des Landes Hessen, des Landes Sachsen, des Landes Niedersachsen sowie durch die Bundesrepublik Deutschland mit Mitteln des Bundesministeriums für Wirtschaft und Energie gefördert.
Dr. Annette Kerkhoff und Thomas Stief haben zu gleichen Teilen zu diesem Projekt und diesem Artikel beigetragen und sind als Co-Erstautoren zu betrachten.
Für die Autoren:
Dr. Annette Kerkhoff
KomZet O.S.T. Standort Hannover
Bundesfachschule für Orthopädie-Schuhtechnik
Ricklinger Stadtweg 90–92
30459 Hannover
kerkhoff@bfo-hannover.de
Thomas Stief
(ts)² GmbH
Martinistraße 79
49080 Osnabrück
t.stief@tshoch2.de
1Kompetenzzentrum Orthopädieschuhtechnik
2Studiengemeinschaft Orthopädieschuhtechnik Hannover e. V.
3Bundesfachschule für Orthopädie-Schuhtechnik Hannover
4ARGE PG 08
Kerkhoff A & Stief T, Ahrens H‑G, Sprekelmeyer T, Stumpf J. Definition eines Versorgungsstandards in der orthopädischen Einlagenversorgung. Orthopädie Technik, 2022; 73 (11): 53–60
- Entwicklung eines zum physiologischen Gangbild kongruenten polyzentrischen Knieorthesengelenks – Zwischenstand eines Forschungsprojektes — 10. April 2026
- Mikroprozessorgesteuerte stand- und schwungphasenkontrollierte Ganzbeinorthesen (SSCO): Entwicklung, Systeme und Versorgungsrealität in der orthopädietechnischen Praxis — 9. April 2026
- Gips oder Orthese bei distalen Radiusfrakturen? — 8. April 2026





